近日,湖南省政府办公厅印发《湖南省冷链物流体系建设行动方案(2022—2025年)》(以下简称《方案》)。《方案》提出,到2025年,基本构建起以长株潭地区为核心区块,以湘南、洞庭湖、大湘西地区为区域中心,以多个特色基地为重要节点,布局合理、结构优化、运行高效、管理规范的现代冷链物流体系。
《方案》提出,建设若干骨干冷链物流基地。对接西部陆海新通道战略、RCEP等,推动怀化国家骨干冷链物流基地提质升级,加快怀化国际陆港铁路冷链物流园建设,支持怀化开行东盟国际冷链班列,打造冷链物流区域中心。依托长沙国家物流枢纽承载城市,支持长沙申建国家骨干冷链物流基地,统筹长株潭地区冷链物流重点项目建设,构建衔接紧密、往返互动的区域性冷链流通网络。

原文如下:
湖南省冷链物流体系建设行动方案
(2022—2025年)
为深入贯彻落实《“十四五”冷链物流发展规划》(国办发〔2021〕46号),补齐冷链物流短板,构建现代冷链物流体系,推进全省冷链物流高质量发展,结合实施《湖南省冷链物流业发展规划(2020—2025年)》和我省实际,制定本行动方案。
一、总体要求
(一)指导思想。以习近平新时代中国特色社会主义思想为指导,全面贯彻党的十九大和十九届历次全会精神,深入贯彻习近平总书记对湖南重要讲话重要指示批示精神,全面落实“三高四新”战略定位和使命任务,坚持以需求为导向,以创新为动力,以技术为支撑,以监管为保障,紧紧围绕服务乡村振兴,服务高质量发展、高品质生活,按照政府引导、市场驱动,合理布局、集约高效,区域协同、联动融合,创新引领、绿色低碳的原则,结合我省冷链物流的流量、流向、流效,科学完善冷链物流网络,强化互联互通,促进多式联运,统筹推进冷链物流智慧化、绿色化、网络化发展,着力构建“全链条、严标准、可追溯、高效率”的现代冷链物流体系。
(二)建设目标
到2025年,基本构建起以长株潭地区为核心区块,以湘南、洞庭湖、大湘西地区为区域中心,以多个特色基地为重要节点,布局合理、结构优化、运行高效、管理规范的现代冷链物流体系,对全省经济和社会发展的支撑保障作用显著增强。
设施布局更加完善。依托农产品优势产区、重要集散地和主销区,打造若干国家级、省级骨干冷链物流基地,建设一批区域性产销冷链集配中心和特色农产品冷链物流基地,产地“最先一公里”和销地“最后一公里”冷链物流设施得到明显加强。
运行质效显著提升。冷链物流规模化、组织化效率大幅提升,成本水平明显降低,服务能力显著增强。培育或引进一批冷链物流全国100强企业。冷链物流技术装备水平显著提升,冷库容量达到1500万立方米,产地预冷设施库容不低于600万立方米。肉类、果蔬、水产品产地低温处理率分别达到85%、30%、85%左右。
监管水平不断增强。“政府监管、企业自管、行业自律、社会监督”的机制初步建立,冷链流通量纳入监控的比重超过50%,贯穿冷链物流全流程的监测监管体系基本形成,冷藏车、冷藏箱、重点冷链产品全程监控比率大幅提升。

展望2035年,全面建成现代冷链物流体系,设施网络、技术装备、服务质量达到全国先进水平,行业监管和治理能力基本实现现代化,有力支撑现代化经济体系建设,有效满足人民日益增长的美好生活需要。
二、完善冷链物流网络布局
(三)建设骨干冷链物流基地。对接西部陆海新通道战略、RCEP等,推动怀化国家骨干冷链物流基地提质升级,加快怀化国际陆港铁路冷链物流园建设,支持怀化开行东盟(怀化·长沙)国际冷链班列,打造冷链物流区域中心。(省发展改革委、怀化市人民政府按职责分工落实)依托长沙国家物流枢纽承载城市,支持长沙申建国家骨干冷链物流基地,统筹长株潭地区冷链物流重点项目建设,构建衔接紧密、往返互动的区域性冷链流通网络。(省发展改革委、长株潭三市人民政府按职责分工落实)完善衡阳、永州国家骨干冷链物流基地承载城市设施配套,加快实施一批重点冷链物流项目,加快国家骨干冷链物流基地申建步伐。(省发展改革委,衡阳市、永州市人民政府按职责分工落实)对标国家骨干冷链物流基地建设标准,支持符合条件的市州申报创建省级骨干冷链物流基地。推动国家级、省级骨干冷链物流基地资源集聚联动发展,加强冷链物流多式联运设施建设,提升运行效益和综合服务能力。(省发展改革委牵头,有关市州人民政府按职责分工落实)
(四)布局产销冷链集配中心。支持在较大规模中心城区综合物流园、农产品批发交易市场和大型商超,打造区域性产销冷链集配中心,建立覆盖农产品储存、加工、运输、销售等环节的全程冷链物流体系,增强流通主渠道冷链服务能力。(省发展改革委牵头,省商务厅、省农业农村厅、有关市州人民政府按职责分工落实)强化产地预冷、仓储保鲜、分级分拣、初加工、产地直销等能力,按照合理布局原则,在农产品主产区、特色农产品优势区或大型肉禽水产屠宰加工企业,完善产地冷藏保鲜设施,建设产地型冷链集配中心。(省发展改革委、省农业农村厅、省商务厅、有关市州人民政府按职责分工落实)坚持需求导向,在城镇人口50万以上的城市或县城,整合流通加工、区域分拨、城市配送等功能,建设销地型冷链集配中心。(省商务厅牵头,省发展改革委、省农业农村厅、有关市州人民政府等按职责分工落实)在城镇人口30万以上且生鲜农产品产量具有较大规模的城市或县城,建设兼具产地型和销地型功能的产销结合型冷链集配中心。(省发展改革委、省商务厅、省农业农村厅、有关市州人民政府按职责分工落实)
(五)补齐产销两端冷链物流设施短板。完善产地冷链物流设施,依托龙头企业、县级以上示范家庭农场和专业合作社,在田间地头建设一批具备保鲜、预冷等功能的小型、移动冷链仓储设施,加快推进分级包装设施建设。加强特色农产品原产地冷链物流基础设施建设,打造一批特色农产品冷链物流基地。引导存量生产型冷库全面开展市场化服务,支持市场主体新建和改造生产型冷库,增设一批产地移动冷库,培育冷藏车社会化服务主体。发展设施巡回租赁、“移动冷库+集配中心(物流园区)”等模式,构建产地移动冷链物流设施运营网络,促进“最先一公里”产地预冷。(省商务厅、省农业农村厅、有关市州人民政府等按职责分工落实)完善销地冷链物流设施,加快商贸冷链设施改造升级,引导城市商业街区、商圈、农贸市场共建共享小型公共冷库,加大城市冷链前置仓等“最后一公里”设施设备建设力度,鼓励移动冷库、智慧冷链自动售卖机、冷链自提柜等在城市末端配送领域广泛应用,推进快递企业、电商平台加快对冷链快递配送设备、服务体系的研发和运用,提升冷链快递的接受度和普及率,扩大城市冷链网络覆盖范围,推动“最后一公里”冷链配送。(省商务厅牵头,省邮政管理局、有关市州人民政府按职责分工落实)
(六)畅通“三纵四横”冷链物流骨干通道。依托京港澳、二广、包茂、长张、杭瑞、沪昆、泉南七条高速公路交通干线,构建“三纵四横”冷链物流骨干通道,联通冷链物流重要节点。推动农产品加工企业、冷链物流项目或基地等合理布局,形成资源共享、设施联动、信息联通、标准衔接的冷链物流运行网络。(省交通运输厅、省发展改革委、有关市州人民政府等按职责分工落实)

湖南省“三纵四横”冷链物流骨干通道示意图
三、提高冷链运输服务效率
(七)强化冷链运输一体化运作。整合货源、运力、仓储等冷链资源,完善中转换装、区域分拨设施,提升冷链物流干线运输组织化、规模化水平,提高铁路、水运、航空运输在中长距离冷链运输中的比重。试点开通联结特色农产品产地和主要消费城市的小编组直达冷链班列和公路冷链专线。(省交通运输厅、省商务厅、省发展改革委、省政府口岸办、广铁集团等按职责分工落实)鼓励物流企业强化综合服务能力,加强与电商企业、连锁超市等合作,开展直销连锁冷链配送。打造长株潭一小时鲜活农产品冷链通达圈,带动全省骨干冷链物流基地承载城市提供“干线运输+区域分拨+城市配送”冷链物流服务。(省商务厅、省发展改革委、省冷链物流行业协会、有关市州人民政府按职责分工落实)
(八)完善城乡双向冷链物流服务。充分发挥骨干冷链物流基地资源集聚优势,加强冷链设施对接和信息协同,提升资源共享和优化配置效率。提高农产品上行效率,推广农产品产地发展“电子商务+产地仓+快递物流”仓配融合模式,支持农超对接、农批对接、农企对接、农社对接等农产品产地直供直销模式。(省农业农村厅、省商务厅按职责分工落实)创新冷链物流配送方式,积极发展“分时段配送”“无接触配送”“夜间配送”等城市多元冷链即时配送服务。拓展“中央厨房+食材冷链配送”“冷链物流+种养殖”“冷链物流+农产品加工”等冷链新场景。大力推行“代管库”模式,鼓励商贸物流企业集拼冷链和常温货物配送业务。(省商务厅、省供销合作总社、省邮政管理局按职责分工落实)推进“快递进村”工程,引导电子商务、邮政快递、供销、冷链物流等各类主体开展市场化合作,加强县乡村冷链物流配送基础设施建设,延伸供应链和创新交易模式,打通高品质生鲜消费品和医药下乡进村新渠道。(省商务厅、省交通运输厅、省供销合作总社、省邮政管理局按职责分工落实)
(九)发展冷链物流多式联运。支持骨干冷链物流基地建设自动化、专业化多式联运设施,按照市场化方向,推进长沙国际铁路港铁路冷链物流多温库区、冷藏集装箱堆场、冷链集散中心等货场变市场建设。充分挖掘城市铁路场站和线路资源,创新“外集内配”等冷链生活物资公铁联运模式。(省交通运输厅、省发展改革委、广铁集团等按职责分工落实)支持龙头企业发展冷链甩挂运输,建立“冷藏挂车池”,完善冷藏车和冷链设施设备共享共用机制。推行集装箱多式联运电子化统一单证,推广“一站式”多式联运服务。(省交通运输厅、省发展改革委、省冷链物流行业协会等按职责分工落实)依托西部陆海新通道和东盟班列、中欧班列、湘粤非班列发展铁铁、公铁、铁海联运,有效联通特色农产品产地与国际冷链市场。依托城陵矶、虞公港等水运口岸发展集装箱公水联运,提高长江黄金航道冷链运输能力。(省发展改革委牵头,省交通运输厅、广铁集团、有关市州人民政府按职责分工落实)
四、推动冷链物流全流程创新
(十)推进冷链物流数字化智能化。加快冷链物流企业数字化升级步伐,推动大数据、物联网、5G、区块链、人工智能等新兴技术在冷链物流领域应用,推进冷链货物、场站设施、载运装备等要素数据化、信息化、可视化,推动冷库“上云用数赋智”。推广自动立体货架、智能分拣、物流机器人、智能化温控等设施设备,推进自动消杀、蓄冷周转箱、末端冷链无人配送装备等应用。鼓励新建智能立体冷链仓储设施。支持冷链物流龙头企业自主开发运营管理软件,加大各系统推广和融合使用力度。(省发展改革委、省工业和信息化厅、省商务厅、省交通运输厅等按职责分工落实)对接全国供销合作社农产品冷链物流公共服务信息平台,积极参与全国性、多层级数字冷链仓库网络建设。(省供销合作总社负责)推动骨干冷链物流基地信息衔接,不断提高信息共享和协同运作水平。引导冷链物流行业协会、龙头企业积极参与,搭建第三方市场化运作的冷链物流服务平台。鼓励企业自建的冷链物流信息平台开放接口、共享共用,并接入冷链物流服务平台。(省发展改革委、省冷链物流协会等按职责分工落实)依托国家骨干冷链物流基地开展数字化冷库试点,形成可复制可推广的经验。(省发展改革委牵头,省商务厅、有关市州人民政府等按职责分工落实)
(十一)加快冷链物流绿色化。严格落实国家冷库、冷藏车等能效标准,加快淘汰老旧高能耗冷库、制冷设施设备和高排放冷藏车。(省发展改革委、省交通运输厅、省工业和信息化厅等按职责分工落实)督促新建冷链物流基地、冷链集配中心严格执行国家节能标准要求,鼓励利用自然冷能、太阳能等清洁能源,支持有条件的冷库合理利用屋顶空间安装光伏发电设备,推进公共充电桩、换电站、加气站布局建设。鼓励企业对存量冷链设施设备开展节能改造,推广合同能源管理、节能诊断等模式。(省发展改革委负责)推广使用绿色低碳高效制冷剂和保温耗材,鼓励回收利用和无害化处理。(省发展改革委、省商务厅、省生态环境厅等按职责分工落实)
(十二)推动冷链运输设施设备规范化。加强冷链运输车辆技术管理,冷链运输车辆按规定配备符合标准要求的制冷和温度监测设备,并保持功能良好。推广应用多温层、新能源冷链运输车辆,支持城市冷链配送车辆安装使用尾板。加快铁路机械冷藏车更新升级。鼓励冷链运输企业加大标准化车型应用力度,逐步淘汰非标准化冷藏车,推广新型冷藏车、铁路冷藏车、冷藏集装箱。(省发展改革委、省交通运输厅、省市场监管局、省商务厅等按职责分工落实)引导企业使用标准化托盘、周转箱(筐)以及蓄冷箱、保温箱等物流单元化载器具,提高带板运输比例。推动标准化冷链载器具循环共用,完善租赁、维修、保养、调度等公共运营服务。鼓励企业应用适合果蔬茶、水产等农产品的单元化包装,减少流通环节损耗。(省发展改革委、省商务厅、省交通运输厅、省市场监管局、省邮政管理局等按职责分工落实)
(十三)加强冷链物流技术研发创新。聚焦冷链物流领域关键和共性技术问题以及各种应用场景,强化冷链物流技术基础研究和装备研发。鼓励货车轴端发电、机车供电、电网取电等技术攻关,研发和制造适应小批量、多批次、高时效运输需求的铁路冷藏车型。强化“最后一公里”无人配送设备研发。加大对适用我省肉禽水产、果蔬茶等特色农产品的绿色保鲜、冷链贮运关键技术研发攻关的支持力度。鼓励骨干企业和科研院所积极参与国家级技术攻关,支持龙头企业与高校、科研机构、行业协会等共建冷链技术装备创新应用平台。(省科技厅牵头,省发展改革委、省工业和信息化厅、省冷链物流行业协会等按职责分工落实)
五、强化冷链物流支撑能力
(十四)培育壮大骨干企业。重点瞄准从事冷链物流业务“三类500强”和全国冷链物流企业20强,积极引进龙头企业落户湖南或在湖南设立区域总部。(省商务厅、省发展改革委、各市州人民政府等按职责分工落实)支持大型冷链物流企业集团发展壮大,推动冷链物流龙头企业上市。鼓励上下游企业加强冷链物流战略合作,建立贯通产业链上下游和同业企业间的冷链企业联盟、行业联盟。(省国资委、省地方金融监督管理局、省发展改革委等按职责分工落实)开展知名冷链物流服务品牌创建,培育一批冷链物流全国百强企业、星级冷链物流企业。围绕冷链运输、仓储、配送等主要环节,以及肉类、水产品等细分领域,培育一批专业化运作能力强的领军企业。鼓励冷链产品生产企业、流通和物流企业跨界融合,创新业态模式,培育一批特色鲜明、创新发展的标杆企业。(省商务厅、省发展改革委、省交通运输厅、省邮政管理局、省供销合作总社、省冷链物流行业协会等按职责分工落实)
(十五)夯实专业服务支撑。鼓励第三方机构建设冷链物流公共基础设施,为电商、冷链物流中小型企业和龙头企业提供共享服务。支持冷链龙头企业、农贸市场、标准化菜市场开辟冰鲜、冷冻专卖区。(省商务厅牵头负责)鼓励屠宰企业建设标准化预冷和低温分割加工车间、配套冷库等设施,强化冷鲜肉生产流通企业与冷链末端无缝衔接,提高冷鲜肉在肉类消费中的比重。加快推进特色果蔬产业带建设预冷设施和移动冷库,配套果蔬清洗、分级、分拣、切割、包装等设施设备,提高果蔬产地商品化处理能力。完善鱼塘、渔船、渔港预冷保鲜设施装备,建设速冻、冷藏、低温暂养等配套设施。加强低温液体奶冷链配送体系建设,推动传统奶站改造升级,强化服务社区的低温液态奶宅配仓建设。依托产销冷链集配中心、中央厨房等设施,加快发展速冻类标准食材、食材半成品供应链,提高品控能力。支持医药流通企业、药品现代物流企业建设医药物流中心,鼓励快递企业开展疫苗、生物医药、中医药等专业化温控供应链服务。(省发展改革委、省商务厅、省农业农村厅、省邮政管理局、省卫生健康委、有关市州人民政府等按职责分工落实)支持发展冷链物流咨询服务业务,培育第三方认证机构。加强冷链物流应急保障能力建设,提升生鲜农产品保供稳价水平。(省发展改革委、省商务厅、省农业农村厅、省交通运输厅、省应急厅按职责分工落实)
(十六)完善冷链物流标准。开展冷链物流地方标准和团体标准的制修订工作,完善我省冷链物流标准体系。鼓励冷链物流企业和社会团体参与国家标准、行业标准的制定。严格落实冷链物流强制性国家标准,强化推荐性国家标准、行业标准规范指导作用。充分发挥省冷链物流行业协会、龙头企业带动作用,加强冷链物流标准宣贯培训。开展冷链物流标准监督检查和实施效果评价。(省发展改革委、省商务厅、省交通运输厅、省市场监管局、省农业农村厅、省冷链物流行业协会按职责分工落实)
(十七)建立冷链物流统计体系。开展冷链物流行业调查,及时掌握行业发展情况。依托骨干冷链物流基地、冷链集配中心、骨干冷链物流企业等,加强行业日常运行监测和分析研判。推动单列冷链物流统计体系,科学制定符合我省实际的冷链物流统计分类标准和指标体系,根据需要开展冷链物流统计试点。研究编制科学、及时、全面反映我省冷链物流行业发展现状和趋势的综合性指数,为政府部门政策制定和企业经营管理提供参考。(省发展改革委牵头,省统计局、省商务厅、省交通运输厅、省农业农村厅、省冷链物流行业协会等按职责分工落实)
六、加强冷链物流全链条监管
(十八)完善监管制度。严格执行国家冷链物流监管法律、法规,完善我省配套政策,落实冷链物流安全生产要求,确保冷链物流全链条保温、冷藏或冷冻设施设备运行达标。建立统一领导、分工负责、分级管理的冷链物流监管机制,强化跨部门监管沟通协调。完善主管部门监管制度,分品类建立完善日常检查制度,加大督促检查力度,确保各项监管制度严格执行到位。推动相关经营企业严格执行食品、食用农产品入市查验记录制度。(省发展改革委、省农业农村厅、省交通运输厅、省商务厅、省卫生健康委、省市场监管局、省供销合作总社、各市州人民政府等按职责分工落实)
(十九)创新监管手段。推进冷链物流智慧监管,研究建立冷链道路运输电子运单管理制度。整合“湘冷链”等现有冷链物流信息平台资源,与冷链物流龙头企业数据进行有效互通,推动建立省级冷链物流公共信息平台,逐步与全国农产品冷链流通监控平台、国家交通运输物流公共信息平台、湖南省农业农村厅资金项目监管平台对接,形成全链条追溯体系。(省发展改革委、省交通运输厅、省农业农村厅、省商务厅、省卫生健康委、省市场监管局、长沙海关等按职责分工落实)建立以信用为基础的新型监管机制,推进以信用风险为导向的分级分类监管,健全免检或抽检“白名单”制度,加大对失信行为依法依规实施联合惩戒的力度。(省发展改革委、省市场监管局、各市州人民政府按职责分工落实)强化冷链物流社会监督,支持行业协会建立自律规范,引导企业共同打造和维护诚信合规的市场环境,畅通消费者投诉举报渠道。(省发展改革委、省农业农村厅、省商务厅、省卫生健康委、省市场监管局、省冷链物流行业协会等按职责分工落实)
(二十)强化检验检测检疫。健全覆盖从种养殖、加工到销售终端全链条、全要素的农产品检验检测检疫体系和可视化安全溯源体系。围绕主要农产品产销区、集散地等,优化站点布局,提升检验检测检疫能力。支持农产品批发市场、冷链物流企业、屠宰加工企业等建设快检实验室,推动各地冷链产品检验检测检疫信息共享、结果互认。推行检疫处理、检测结果无纸化传递,优化检验检测检疫流程。(省发展改革委、省农业农村厅、省卫生健康委、省市场监管局、各市州人民政府按职责分工落实)筑牢疫情外防输入防线,建立多点触发的监测预警机制,建立健全进口冻品集中监管制度和进口冷链食品检验检疫制度。长沙海关按照海关总署规定开展进口冷链食品检测监测,督促指导相关单位做好口岸环节进口冷链食品集装箱内壁和货物外包装预防性全面消毒。(省发展改革委、省工业和信息化厅、省交通运输厅、省农业农村厅、省商务厅、省卫生健康委、省市场监管局、省邮政管理局、省药品监管局、长沙海关、各市州人民政府按职责分工落实。)
七、保障措施
(二十一)加强组织协调。依托湖南省服务业发展联席会议制度,建立省级冷链物流发展工作协调机制,健全指标体系、工作体系、政策体系、评价体系,加强对冷链物流发展工作的政策指导、协调推进和重大问题研究。(省发展改革委牵头,省商务厅、省财政厅、省交通运输厅、省农业农村厅按职责分工落实)各市州建立相应协调推进机制,强化规划政策引领,制定具体实施方案,进一步创新工作举措、分解落实责任,形成省市联动、部门协作的推进机制。(各市州人民政府负责)
(二十二)加强要素保障。强化政策支持,制定完善针对性强、可操作、能落地的促进冷链物流发展政策措施。(省发展改革委、省财政厅、省农业农村厅、省人力资源社会保障厅、省教育厅、省商务厅、省税务局等按职责分工落实)加强财政金融保障,充分发挥专项资金引导作用,有条件的地区可以设立专项资金,支持重点项目建设。加大地方政府专项债券、产业基金等对冷链物流领域关键项目的投资力度,引导社会资本参与各级冷链物流节点建设,推动冷链物流企业与金融机构合作,创新发展保理、保险等供应链金融业务。对符合信贷支持条件的重大冷链物流项目,由各级农发行研究开辟“绿色通道”,并依据相关政策给予优惠支持。(省财政厅、省发展改革委、省地方金融监管局、湖南银保监局、中国农业发展银行湖南省分行按职责分工落实)加强用地供应保障,推动冷链物流设施规划与国土空间规划协同衔接,保障落实冷链物流建设用地,鼓励利用原有符合条件的土地建设冷链物流基础设施。(省自然资源厅牵头,省发展改革委、各市州人民政府按职责分工落实)加强人才保障,重点引进一批高层次冷链仓储物流管理和专业技术人才,加快培养实用型冷链物流人才。(省委组织部、省科技厅牵头,省人力资源社会保障厅、省教育厅等按职责分工落实)
(二十三)加强试点示范。深入研究试点冷链物流模式,强化怀化、长沙、衡阳、永州等国家骨干冷链物流基地创建城市试点示范效应。建立培育龙头企业、引导产业发展的长效机制,及时总结推广好的经验和做法。(省发展改革委牵头,省财政厅、有关市州人民政府等按职责分工落实)
(二十四)加强项目支撑。围绕冷链物流发展重点和短板,建立全省冷链物流体系建设项目库。高水平谋划一批项目,高质量引进一批项目,高效率实施一批项目,实现在线调度、动态管理,定期通报项目进展情况,及时协调项目建设中的重大问题。(省发展改革委牵头,省工业和信息化厅、省财政厅、省商务厅、省交通运输厅、省农业农村厅、省邮政管理局、省供销合作总社、省市场监管局、省冷链物流行业协会、各市州人民政府按职责分工落实)(来源:湖南省政府)
本方案自发布之日起施行。
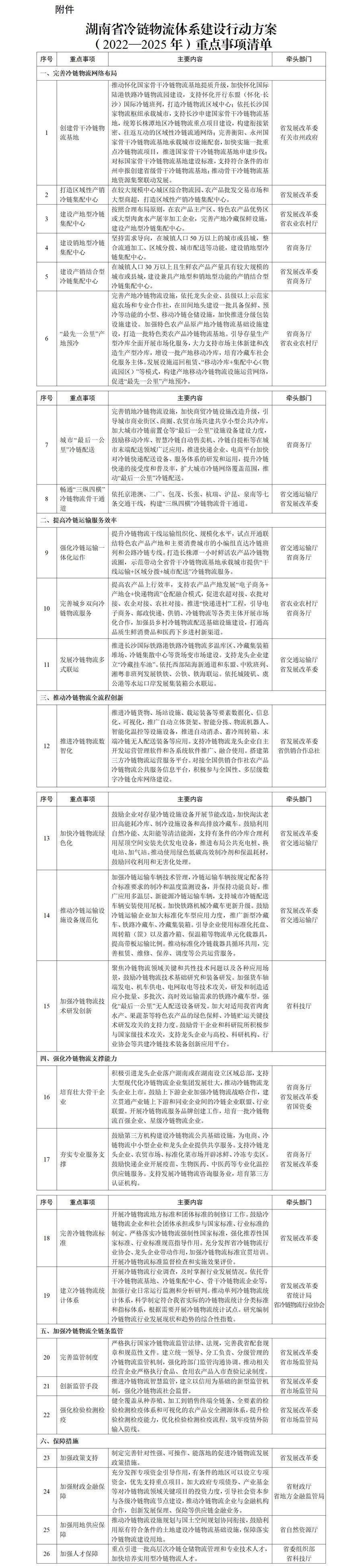
附件:湖南省冷链物流体系建设行动方案(2022—2025年)重点事项清单

关于赛宇
☎️业务咨询:13918410558☎️
公司地址|上海市闵行区都会路1885号丽琴大厦608室
如有侵权,请联系我们,我们将尽快删除。

